深入剖析武林外传,探索无耻称谓背后鲜为人知的隐藏任务
在浩瀚的游戏世界中,总有一些让人啼笑皆非却又充满挑战的任务,它们如同隐藏在深林中的宝藏,等待着勇敢的探险者去发掘,我们就来聊聊《武林外传》官方手游中一个让人哭笑不得却又欲罢不能的称谓——“人不能无耻到这种地步”,以及它背后隐藏的神秘任务。

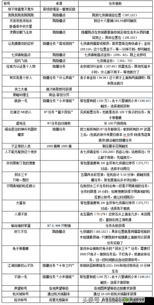
一开篇,就不得不提这个称谓的“雷人”之处,在《武林外传》这个充满江湖气息的游戏里,玩家们的称谓往往代表着他们的身份、地位或是某种特殊的成就。“人不能无耻到这种地步”这一称谓,却仿佛是在向全世界宣告:“嘿,我做到了你们想都不敢想的事情!”这样的称谓,无疑是对玩家勇气与无耻程度的一次双重考验。
这个称谓背后的隐藏任务究竟是什么呢?别急,让我们一步步揭开它的神秘面纱。
任务起始于一个看似不起眼的NPC——一个满脸络腮胡、眼神狡黠的老乞丐,在游戏的某个角落,他以一种近乎挑衅的口吻向玩家提出了一个看似不可能完成的任务:在限定时间内,从一群同样狡猾的乞丐手中夺回被“借走”的珍贵宝物,这些乞丐不仅数量众多,而且个个身怀绝技,想要从他们手中夺回宝物,无异于虎口拔牙。
这还不是最无耻的部分,在任务进行的过程中,玩家还会遇到各种意想不到的“惊喜”:某个乞丐会突然变身成玩家的好友,试图用花言巧语骗取玩家的信任;又比如,当玩家好不容易接近宝物时,却发现它已经被设置成了无法拾取的陷阱……这些设计,无疑是在考验玩家的耐心、智慧以及无耻程度——因为只有那些能够放下身段、不择手段的玩家,才有可能在限定时间内完成任务。
如果你以为完成这个任务只是为了得到一个“雷人”的称谓,那就大错特错了,这个称谓背后隐藏着更为丰厚的奖励:包括但不限于稀有装备、大量经验值以及珍贵的游戏货币,更重要的是,完成这个任务的过程本身,就是一次对玩家游戏技巧、心理素质以及应变能力的全方位锻炼。
在经历了一系列令人捧腹又令人抓狂的挑战后,当你终于拿到那个“人不能无耻到这种地步”的称谓时,你会发现,自己不仅在游戏中的实力得到了显著提升,更重要的是,你对这个游戏的热爱和执着也达到了一个新的高度,这个称谓,就像一枚勋章,见证了你在游戏中无数次的跌倒与爬起,也让你在朋友面前有了更多吹嘘的资本。
而当你站在游戏世界的巅峰,回望这段充满挑战与欢笑的旅程时,你会发现,“人不能无耻到这种地步”这个称谓,其实是对你勇气与智慧的最高赞誉,它告诉你:在这个充满未知与可能的游戏世界里,只有那些敢于挑战自我、勇于探索未知的玩家,才能真正成为江湖中的佼佼者。
亲爱的玩家们,不要害怕无耻,不要畏惧挑战,在《武林外传》的世界里,每一个看似不可能完成的任务,都可能是你通往巅峰的阶梯,让我们一起,向着那个“人不能无耻到这种地步”的称谓进发吧!