FFBE幻影战争吉尔伽美什属性强度全面剖析及实战评价
一、介绍FFBE幻影战争吉尔伽美什怎么样属性强度全分析在资源管理中的重要性

在《最终幻想:勇气启示录 幻影战争》(FFBE幻影战争)这款游戏中,角色吉尔伽美什以其独特的属性和强大的技能,成为了众多玩家心中的顶级角色之一,全面分析吉尔伽美什的属性强度,不仅能够帮助玩家更好地理解这一角色的战斗潜力,还能在资源管理中发挥至关重要的作用。
在游戏中,资源是有限的,包括角色碎片、升级材料、技能点等,如何合理分配这些资源,使角色发挥出最大效能,是每个玩家都需要面对的问题,吉尔伽美什作为一个高稀有度(UR)角色,其培养成本相对较高,但回报也极为丰厚,全面分析吉尔伽美什的属性强度,可以帮助玩家在资源有限的情况下,做出最优的培养决策,避免资源浪费,提升整体战斗力。
二、如何高效管理和使用FFBE幻影战争吉尔伽美什怎么样属性强度全分析的技巧
1、基础属性分析:
吉尔伽美什的基础属性包括生命值、攻击力、防御力等,他拥有较高的生命值和防御力,这让他在战斗中具备出色的生存能力,能够承受住敌人的攻击而不倒,他的攻击力也相当可观,能够在战场上对敌人造成大量伤害,在培养吉尔伽美什时,玩家可以优先考虑提升他的攻击力和生命值,以增强他的输出能力和生存能力。
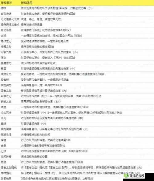
2、技能分析:
吉尔伽美什的技能是其战斗力的核心,他的技能不仅伤害高,而且常常带有特殊效果,如控制、削弱敌人等。“王之财宝”是他的标志性技能,可以对敌人发动多段攻击,并有几率触发额外效果,如降低敌人的防御力或施加负面状态,这一技能在面对多个敌人时尤其有效,能够迅速削减敌人的整体实力,玩家在培养吉尔伽美什时,应重点提升他的技能等级,以增加技能的伤害和触发几率。
3、属性成长分析:
随着等级的提升,吉尔伽美什的各项属性都能得到稳步增长,这意味着他在后期依然能够保持强大的战斗力,玩家在培养吉尔伽美什时,应注重他的等级提升,确保他能够持续成长,保持战斗力。
4、团队配合分析:
吉尔伽美什在团队配合中同样具有独特的价值,他可以利用自身的高生存能力吸引敌人的注意力,为队友创造输出环境,他的技能也能为队友提供一定的支援,如增强队友的攻击力或提升队伍的防御能力,在组建团队时,玩家可以考虑将吉尔伽美什作为核心角色之一,围绕他构建战斗策略。
5、资源分配策略:
由于吉尔伽美什的培养成本较高,玩家在资源分配上需要谨慎,建议优先将资源投入到他的核心属性和技能上,以确保他能够在战斗中发挥出最大效能,也可以考虑通过活动、充值等方式获取更多的资源,以加速吉尔伽美什的培养进程。
三、分析资源浪费的常见原因及避免策略
1、盲目培养:
一些玩家在培养角色时缺乏计划性,盲目地将资源投入到多个角色上,导致资源分散,无法形成有效的战斗力,为了避免这种情况,玩家应制定明确的角色培养计划,优先培养核心角色,如吉尔伽美什。
2、忽视技能提升:
技能是角色战斗力的重要组成部分,一些玩家在培养角色时忽视了技能的提升,导致角色在战斗中无法发挥出最大效能,为了避免这种情况,玩家应注重技能的提升,确保角色的技能等级与等级相匹配。
3、不合理使用道具:
在游戏中,道具是提升角色属性的重要手段,一些玩家在使用道具时缺乏计划性,导致道具浪费,为了避免这种情况,玩家应制定明确的道具使用计划,优先将道具用于提升核心角色的属性。
四、总结如何在游戏中最大化FFBE幻影战争吉尔伽美什怎么样属性强度全分析的价值
要最大化吉尔伽美什在游戏中的价值,玩家需要做到以下几点:
1、全面分析属性强度:
通过全面分析吉尔伽美什的属性强度,了解他的优势和劣势,以便在培养过程中做出最优决策。
2、制定培养计划:
根据吉尔伽美什的属性强度分析,制定明确的培养计划,包括等级提升、技能提升、属性提升等方面。
3、合理分配资源:
在资源有限的情况下,合理分配资源,优先将资源投入到吉尔伽美什的核心属性和技能上,以确保他能够在战斗中发挥出最大效能。
4、注重团队配合:
在组建团队时,注重吉尔伽美什与队友的配合,利用他的高生存能力和技能支援能力,为团队创造更多的战斗优势。
附加问题解答
问题:在FFBE幻影战争中,吉尔伽美什的哪些技能最适合在PVP和PVE中使用?
解答:
在FFBE幻影战争中,吉尔伽美什的技能在PVP和PVE中都有广泛的应用,以下是他最适合在两种场景中使用的技能:
1、PVP场景:
王之财宝:可以对敌人发动多段攻击,并有几率触发额外效果,如降低敌人的防御力或施加负面状态,这一技能在面对多个敌人时尤其有效,能够迅速削减敌人的整体实力。
贰闪:消耗28行动值,能够对范围内目标造成伤害,并有一定概率施加减速效果,减缓对手的行动值积蓄速度,持续3回合,这一技能的伤害与控制效果结合,使得吉尔伽美什在PVP中具备了强大的压制力。
2、PVE场景:
虎铁:范围威力优秀,是吉尔伽美什的核心输出技能之一,在PVE中,可以迅速清除大量敌人,提升战斗效率。
王之财宝:同样适用于PVE场景,特别是在面对BOSS时,能够迅速削减BOSS的血量,为团队创造更多的输出机会。
吉尔伽美什的王之财宝和贰闪在PVP中表现出色,而虎铁和王之财宝则在PVE中更具优势,玩家可以根据不同的战斗场景和敌人特点,合理运用这些技能,以发挥吉尔伽美什的最大战斗力。