下一站江湖书院答题全攻略,如何巧妙应对,正确答案一网打尽?

频道:资讯中心 日期: 浏览:137

在《下一站江湖》这款深受玩家喜爱的角色扮演游戏中,书院答题环节不仅考验着玩家的知识储备,还隐藏着不少游戏内的秘密与彩蛋,本文将为你详细解析书院答题的正确答案及攻略,同时深入探讨游戏的玩法创新、隐藏世界观线索,并为不同类型的玩家提供适配建议。

下一站江湖书院答题怎么答 正确答案攻略汇总

一、书院答题攻略汇总

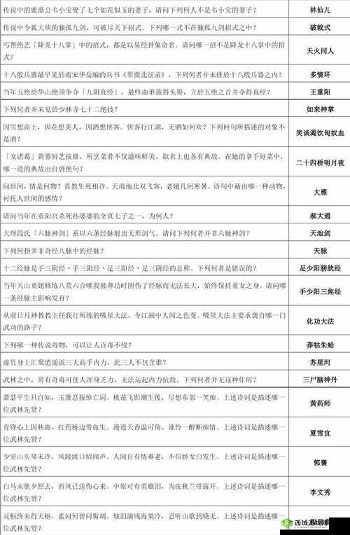
书院答题是《下一站江湖》中一个充满趣味与挑战的环节,玩家需要在限定时间内回答一系列问题,这些问题涵盖了历史、文学、哲学等多个领域,以下是一些常见问题的正确答案及攻略技巧:

1、问题一:中国古代四大发明之一,被誉为“文明之母”的是什么?

正确答案:印刷术。

攻略技巧:注意区分四大发明的具体名称及其历史地位。

2、问题二:唐代诗人杜甫的《春望》中,“国破山河在,城春草木深”的下一句是什么?

正确答案:感时花溅泪,恨别鸟惊心。

攻略技巧:熟悉古诗词的上下文,有助于快速回忆出正确答案。

3、问题三:在《道德经》中,“道生一,一生二,二生三,三生万物”的下一句是什么?

正确答案:万物负阴而抱阳,冲气以为和。

攻略技巧:了解道家经典的基本内容,有助于在答题时迅速反应。

4、问题四:中国古代的科举制度中,殿试的第一名被称为什么?

正确答案:状元。

攻略技巧:了解中国古代科举制度的基本常识,有助于准确回答此类问题。

5、问题五:在《西游记》中,唐僧收服的第一个徒弟是谁?

正确答案:孙悟空(孙行者)。

攻略技巧:熟悉《西游记》的主要情节和人物关系,有助于快速定位答案。

书院答题不仅考验玩家的知识储备,还考验玩家的反应速度和记忆力,在答题前,建议玩家提前了解相关领域的基本知识,并在游戏中保持冷静和专注。

二、玩法创新:动态环境系统与武器融合公式

《下一站江湖》在玩法设计上充满了创新,其中动态环境系统和武器融合公式是两个尤为突出的亮点。

1. 动态环境系统

动态环境系统是《下一站江湖》的一大特色,在游戏中,玩家会发现环境不仅仅是一个静态的背景,而是会随着玩家的行为和游戏进程发生变化,当玩家在森林中行走时,可能会触发一场突如其来的暴雨,导致道路变得泥泞难行;当玩家在城市中战斗时,可能会破坏周围的建筑,改变战场的布局,这种动态环境系统不仅增加了游戏的真实感和沉浸感,还使得每一次游戏体验都独一无二。

2. 武器融合公式

武器融合系统是《下一站江湖》中的另一个创新玩法,玩家可以通过特定的公式将不同的武器进行融合,创造出全新的武器,这些新武器不仅拥有独特的外观和属性,还可能附带特殊的技能或效果,将一把锋利的剑和一把沉重的锤进行融合,可能会得到一把既具有剑的灵活性又具有锤的破坏力的新武器,武器融合公式不仅考验玩家的创造力和想象力,还为游戏增添了更多的策略性和趣味性。

三、剧情深挖:隐藏世界观线索

《下一站江湖》的剧情设计充满了深度和复杂性,隐藏着许多世界观线索,通过仔细分析NPC的对话和场景细节,我们可以逐渐揭开这个世界的神秘面纱。

1. NPC对话中的线索

在游戏中,NPC的对话往往蕴含着丰富的信息,在与一位老者的对话中,他可能会提到“古老的预言”和“即将到来的灾难”,这些对话不仅为游戏增添了神秘感,还暗示了游戏背后的世界观,通过与其他NPC的对话进行交叉验证和推理,玩家可以逐渐拼凑出这个世界的完整历史和发展脉络。

2. 场景细节中的线索

除了NPC的对话外,场景细节也是揭示世界观的重要线索,在某个废弃的村庄中,玩家可能会发现一些破旧的书籍和卷轴,上面记载着关于这个世界的传说和神话,这些书籍和卷轴不仅为玩家提供了丰富的背景知识,还可能隐藏着解锁新剧情或任务的线索,游戏中的建筑、雕塑和壁画等艺术元素也往往蕴含着深刻的文化和历史意义,值得玩家仔细品味和解读。

四、玩家适配:三类目标人群及对应建议

《下一站江湖》作为一款多元化的角色扮演游戏,吸引了众多不同类型的玩家,以下是对三类目标人群及对应建议的分析:

1. 手残党

对于手残党玩家来说,操作难度可能是他们面临的最大挑战,为了降低操作难度,建议手残党玩家选择一些技能释放简单、连招容易上手的角色,可以利用游戏中的辅助系统(如自动战斗、技能预设等)来减轻操作负担,多练习和熟悉游戏机制也是提高操作水平的关键。

2. 剧情党

对于剧情党玩家来说,游戏的剧情和故事背景是他们最关心的内容,为了获得更好的剧情体验,建议剧情党玩家仔细阅读游戏中的对话和文本内容,注意收集线索和细节信息,可以与其他玩家或游戏社区进行交流讨论,分享彼此对剧情的理解和猜测,关注游戏的更新和扩展内容也是保持剧情新鲜感的重要途径。

3. 成就党

对于成就党玩家来说,完成各种成就和挑战是他们追求的目标,为了获得更多的成就点数和奖励,建议成就党玩家充分利用游戏中的任务系统、副本挑战和排行榜等功能,可以关注游戏的官方社交媒体和论坛等渠道,及时了解最新的成就更新和活动信息,与其他成就党玩家进行竞争和合作也是提高成就完成度的有效方法。

《下一站江湖》作为一款充满创新和深度的角色扮演游戏,不仅为玩家提供了丰富的游戏体验和挑战机会,还为不同类型的玩家提供了适配的建议和策略,无论你是手残党、剧情党还是成就党玩家,都能在游戏中找到属于自己的乐趣和成就感。