食之契约马卡龙角色深度解析,属性技能全面一览及强度评估
《食之契约》作为一款二次元收集养成手游,以其独特的飨灵设定和丰富的游戏玩法吸引了大量玩家,马卡龙作为一位R魔法系飨灵,以其甜美的外表和不错的技能伤害,成为了不少玩家关注的焦点,马卡龙到底厉害吗?她的属性和技能究竟如何?本文将详细解析马卡龙的属性和技能,帮助玩家更好地了解这位飨灵。

一、马卡龙的基本属性
马卡龙在游戏中以其五彩缤纷的服饰和甜美的笑容著称,她待人异常主动,总喜欢拉着御侍的胳膊撒娇,给人一种温馨可爱的感觉,在属性方面,马卡龙的基础数据如下:
灵力:初始灵力值为1016(具体满值数据未提供,但灵力值通常影响飨灵的整体战斗能力)。
攻击力:初始攻击力为35,虽然不高,但技能伤害可以弥补这一不足。
防御力:初始防御力为11,相对较低,需要玩家在战斗中注意保护。
生命值:初始生命值为233,同样不高,但可以通过提升等级和装备来增加。
暴击值:初始暴击值为694,较高的暴击值意味着马卡龙在战斗中更容易触发暴击效果。
暴伤值:初始暴伤值为973,暴伤值决定了暴击时造成的额外伤害,马卡龙的暴伤值较高,使得她在暴击时能够造成更高的伤害。
攻速值:初始攻速值为522或224(不同来源数据有差异,但攻速值通常影响飨灵的攻击频率)。
二、马卡龙的技能解析
马卡龙作为魔法系飨灵,她的技能以法术攻击为主,具有不错的AOE(范围伤害)能力,以下是马卡龙的主要技能解析:
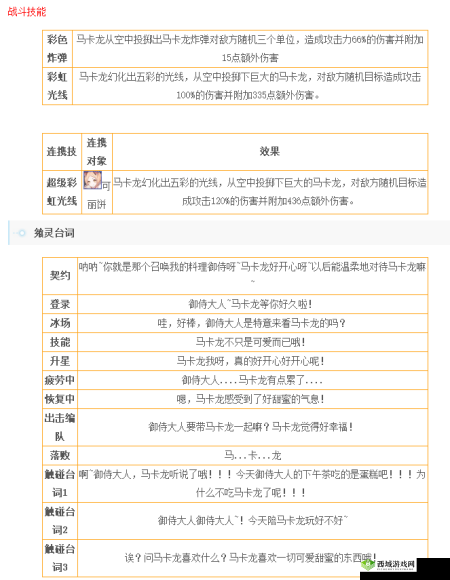
1、彩色炸弹
技能描述:马卡龙从空中投掷出马卡龙炸弹,对敌方随机三个单位造成攻击力一定百分比的伤害并附加额外伤害。
初始效果:对敌方随机三个单位造成攻击力66%的伤害并附加15点额外伤害。
满级效果(以41级为例):对敌方随机三个单位造成攻击力105.6%的伤害并附加237点额外伤害。
彩色炸弹是马卡龙的主要AOE技能,能够在战斗中快速清理敌方单位,尤其是在面对大量敌人时效果显著。
2、彩虹光线
技能描述:马卡龙幻化出五彩的光线,从空中投掷下巨大的马卡龙,对敌方随机目标造成攻击力一定百分比的伤害并附加额外伤害。
初始效果:对敌方随机目标造成攻击力100%的伤害并附加335点额外伤害(也有说法为385点)。
满级效果(以41级为例):对敌方随机目标造成攻击力160%的伤害并附加5293点额外伤害(也有说法为更高数值)。
彩虹光线是马卡龙的另一个重要技能,虽然只能攻击一个目标,但高额的额外伤害使得这个技能在单体输出时非常强大。
3、连携技能——超级彩虹光线
技能描述:当马卡龙与可丽饼一起战斗时,可以触发连携技能超级彩虹光线,对敌方随机目标造成更高的伤害并附加额外伤害。
初始效果:对敌方随机目标造成攻击力120%的伤害并附加436点额外伤害。
满级效果(以41级为例):对敌方随机目标造成攻击力195%的伤害并附加6888点额外伤害。
超级彩虹光线是马卡龙与可丽饼的连携技能,不仅伤害更高,而且发动频率也相对较高,是玩家在战斗中需要重点利用的技能之一。
三、马卡龙的实战应用
在实战中,马卡龙以其不错的AOE伤害和单体输出能力,能够在多种战斗场景中发挥作用,以下是一些关于马卡龙实战应用的建议:
清理杂兵:在面对大量敌人时,可以使用彩色炸弹技能快速清理杂兵,为队友创造更好的输出环境。
单体输出:在需要快速击败敌方关键单位时,可以使用彩虹光线或超级彩虹光线技能进行单体输出,造成高额伤害。
配合队友:马卡龙的连携技能超级彩虹光线需要与可丽饼一起触发,因此玩家在组建队伍时可以考虑将两者放在一起,以发挥最大的战斗效果。
四、马卡龙的养成建议
为了提升马卡龙的战斗力,玩家可以从以下几个方面进行养成:
提升等级:通过战斗和任务获得经验值,提升马卡龙的等级,增加基础属性。
装备强化:为马卡龙配备合适的装备,并进行强化,提升她的攻击力和防御力。
技能升级:使用技能书或战斗获得的技能点,提升马卡龙的技能等级,增加技能伤害和效果。
星级提升:通过收集碎片或完成特定任务,提升马卡龙的星级,解锁更多属性和技能。
五、相关问题及解答
问题一:马卡龙在《食之契约》中的定位是什么?
解答:马卡龙在《食之契约》中定位为R魔法系飨灵,以其不错的AOE伤害和单体输出能力著称,是平民玩家不错的选择之一。
问题二:马卡龙的连携技能超级彩虹光线需要哪些条件才能触发?
解答:马卡龙的连携技能超级彩虹光线需要与可丽饼一起战斗时才能触发,玩家在组建队伍时需要将两者放在一起。
问题三:如何提升马卡龙的战斗力?
解答:玩家可以通过提升马卡龙的等级、装备强化、技能升级和星级提升等方式来提升她的战斗力,合理的队伍搭配和战术安排也能在战斗中发挥马卡龙的最大效果。