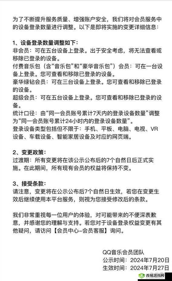
QQ 音乐同时可登录设备数量相关说明
QQ 音乐作为一款备受大众喜爱的音乐播放平台,其在用户体验和功能设置方面有着诸多考量。其中,关于同时可登录设备数量的相关说明备受关注。

QQ 音乐对于同时可登录设备数量的规定旨在平衡用户权益和平台资源的合理利用。一方面,它确保了用户能够在多个合法设备上便捷地享受音乐服务,无论是手机、平板还是电脑等,用户可以根据自己的需求随时切换登录设备,不会因为设备的限制而影响音乐的聆听体验。这样的设置方便了用户的使用习惯,让用户能够在不同场景下无缝衔接地继续享受喜爱的音乐。
同时可登录设备数量的限制也有其合理性。如果没有一定的规定,可能会导致资源过度占用,影响其他用户的正常使用体验。通过合理设置数量,能够有效地防止恶意滥用账号、多人共享账号等情况的发生,维护了平台的公平性和秩序性。
从用户角度来看,大家需要理解并遵守这一规定。在日常使用中,要合理安排自己的登录设备,避免超出规定数量导致无法正常登录的情况发生。对于那些需要在多个设备上频繁使用的用户,可以根据自身需求合理规划,确保能够充分利用好这一功能。
QQ 音乐也会根据市场需求和用户反馈不断调整和优化这一规定。随着科技的发展和用户需求的变化,可能会适时地增加或调整同时可登录设备的数量,以更好地满足用户的多样化需求。
在保障用户权益的QQ 音乐也在不断努力提升平台的服务质量和用户体验。通过不断优化音乐资源的推荐算法、推出更多个性化功能等,为用户带来更加丰富精彩的音乐世界。
QQ 音乐同时可登录设备数量的相关说明是基于多方面因素综合考虑而制定的,既考虑了用户的便利性,又兼顾了平台的运营和管理。用户只需正确理解和遵守这一规定,就能更好地享受 QQ 音乐带来的优质音乐服务。
参考文献:
[1]音乐平台用户行为研究。
[2]数字音乐版权与用户体验研究。
[3]互联网音乐平台发展现状与趋势分析。
[4]用户体验与在线音乐平台服务质量研究。
[5]音乐产业数字化发展中的用户策略探讨。